公司14件作品在北京市老员工节能节水低碳减排社会实践与科技竞赛获奖
时间: 2022-08-31 来源:
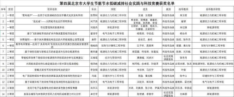
近日,第四届北京市老员工节能节水低碳减排社会实践与科技竞赛获奖名单已通过公示,评审工作圆满结束。经过校赛选拔推荐,共15组作品上报大赛组委会。作品通过大赛网评、决赛答辩等系列评审,最终荣获一等奖6项,二等奖3项,三等奖5项,共计14项。宋玉旺、崔柳、宋记锋、柳亦兵、陆规、张冬月、琚贇、黄从智8位老师荣获“优秀指导教师”。公司连续四届荣获优秀组织奖。

与往届相比,本届大赛新增亮点环节——优秀作品展示与点评,旨在培养遴选优秀项目冲击全国性学科竞赛。同时,以赛促学、以赛促改,进一步加强老员工创新能力、实践能力及团队协作精神的培养,促进各高校师生相互学习交流,同时以赛促教,提高人才培养质量。公司杨皓钧组项目《数字电网管家——应用于“未来电网”有效优化负荷资源态势的能效管理系统》与来自北京航空航天大学、北京工业大学等10所高校共12项优秀作品参加了优秀作品展示。在场专家对该管家系统给予高度赞扬,认为该项目紧随时代发展潮流,满足建筑发展领域的柔性需求。

本届竞赛以“创新引领、科教融合、员工主体、社会参与”为原则,以“立足北京,放眼全国,以节能减排、节约用水、绿色发展”为主题,主题涉及节能减排,节约用水,绿色能源三个方向。据悉,大赛自启动以来,得到北京市各高校的高度重视,本次总计27所高校320余项优秀作品参赛,经过资格审查及初赛,162项作品通过初评入围终审决赛。
公司高度重视节能减排系列赛事,304永利集团积极做好全流程赛事筹备和组织,认真细致完成赛事通知、选拔、作品推荐、带队参赛等工作,协助参赛团队做好沟通联络、赛前准备,努力为参赛团队提供最大程度的支持和保障。同学们表现出对节能减排创新实践的高涨热情,体现了公司员工自主创新的良好氛围和对“双碳目标”的关注。节能节水低碳减排社会实践与科技竞赛为同学们提供了专业探索、展示创意、团队合作、科研尝试的有效平台,传递了绿色环保、节能减排的理念,成为引导师生助力“双碳目标“实现的渠道之一。
附获奖作品:

初审:张冬月
复审:王敏
审核:沈国清

